E-mail

Acrel AIL150-8 8 Channels Insulation Fault Locator

Acrel's insulation fault locator AIL150-8 can accurately locates faults in your system, with up to 8 channels of monitoring. Its impressive response time of less than 2 seconds ensures minimal downtime during maintenance. Plus, with a custom protocol and CAN bus communication, this is the ultimate solution for fault location. Trust Acrel to deliver reliable and accurate monitoring solutions for your business.

insulation fault locator
insulation fault locator
digital power consumption meter
digital power energy meter
digital power meter 3 phase
Products

Specification of AIL150-8 8 Channels Insulation Fault Locator

Parameters
Parameters
Value
AIL150-4AIL150-8
Auxiliary powerVoltageDC24V(±25%)
Power consumption≤2VA
Monitored systemRated voltage0~242V AC
Frequency45 ~ 60Hz
Location signalsLocation voltage<25V
Location Current<1mA
Fault locationThe maximum number of loops48
Response time<2s
CommunicationsBusCAN
ProtocolCustom protocol

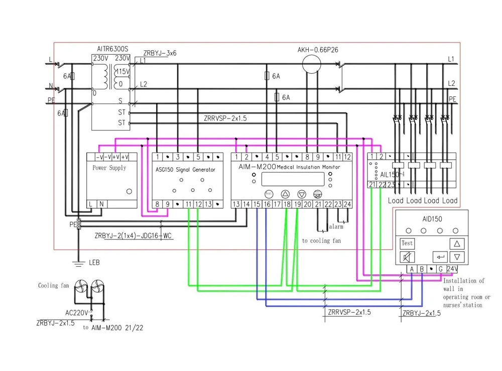
Diagram of AIL150-8 8 Channels Insulation Fault Locator

Diagram of AIL150-8 8 Channels Insulation Fault Locator
Features
Diagram of AIL150-8 8 Channels Insulation Fault Locator
Features
Diagram of AIL150-8 8 Channels Insulation Fault Locator
Features
Diagram of AIL150-8 8 Channels Insulation Fault Locator
Features
Diagram of AIL150-8 8 Channels Insulation Fault Locator
Features
Diagram of AIL150-8 8 Channels Insulation Fault Locator
Wiring Instruction
Diagram of AIL150-8 8 Channels Insulation Fault Locator
Typical Connection
Innovation, Efficiency, Unity, Integrity.
Acrel, your reliable energy meter partner. Don't hesitate to contact us!
Contact Us
Related Medical IT Insulation Monitoring System
+8618795636361 michelle.zhou@email.acrel.cn
No. 9 Xincheng Road, Chengjiang Street, Jiangyin City, Jiangsu Province, China.