E-mail

Acrel ASG150 Isolated Power System Test Signal Generator

The ASG150 test signal generator is used to generate specific test signals. When the monitored IT system has an insulation fault, it can start in time and generate a fault signal to inject into the system, and cooperate with the insulation fault instrument AIL150-4/8 to realize the insulation fault. ASG150 test signal generator adopts CAN bus technology to exchange data with other equipment; in addition to insulation fault function, it also has L1, L2 disconnection detection function, and can be indicated by light-emitting diodes.


battery powered signal generator
battery powered signal generator
high power signal generator
power signal generator
new digital meter electricity
Products

Specification of ASG150 Isolated Power System Test Signal Generator

Parameters
Auxiliary power
VoltageDC24V(±25%)
The maximum power consumption≤2VA
System be monitoredRated voltage0~ 242V AC
Rated frequency45 ~ 60Hz
Location signalsLocation voltage<25V
Location Current<1mA
CommunicationBusCAN
ProtocolCustom protocol

Features of ASG150 Isolated Power System Test Signal Generator

01

It adopts 32-bit micro-processing chip and high-precision signal generation circuit to realize the generation of specific test signals;


02

When the monitored IT system has an insulation fault, it can start in time and generate a test signal, and cooperate with the insulation fault locator to realize the insulation fault location;


03

The communication protocol can be customized.


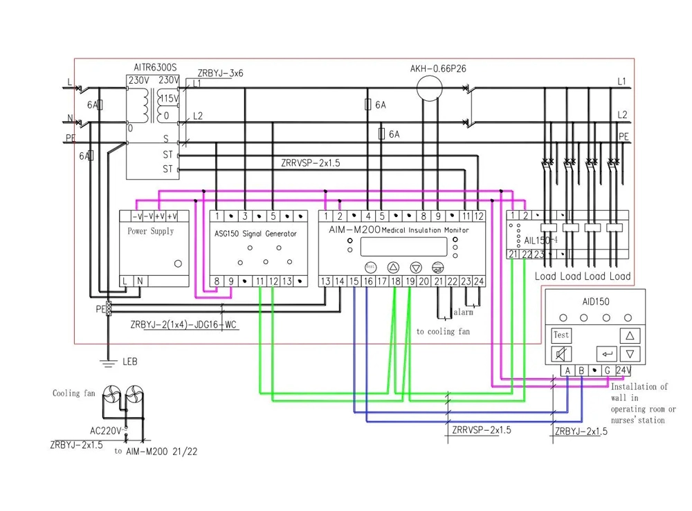
Diagram of ASG150 Isolated Power System Test Signal Generator

Diagram of ASG150 Isolated Power System Test Signal Generator
Features
Diagram of ASG150 Isolated Power System Test Signal Generator
Features
Diagram of ASG150 Isolated Power System Test Signal Generator
Features
Diagram of ASG150 Isolated Power System Test Signal Generator
Wiring Instruction
Diagram of ASG150 Isolated Power System Test Signal Generator
Typical Connection
Innovation, Efficiency, Unity, Integrity.
Acrel, your reliable energy meter partner. Don't hesitate to contact us!
Contact Us
Related Medical IT Insulation Monitoring System
+8618795636361 michelle.zhou@email.acrel.cn
No. 9 Xincheng Road, Chengjiang Street, Jiangyin City, Jiangsu Province, China.