E-mail

Acrel AIM-M200 Medical Intelligent Insulation Monitor

AIM-M series insulation monitor is a high-performance insulation monitoring device, which is specially used in medical IT systems to monitor the insulation status of the IT system to the ground. When the insulation fault occurs in the system, it can send an alarm signal in time to remind the work Personnel handle it according to the actual situation. The product has rich display and alarm indication functions, friendly interface and easy operation.

medical insulation monitor
medical insulation monitor
intelligent isolation monitor
medical isolated power supply
medical isolated power panels
cost of smart meter
Products

Specification of AIM-M200 Medical Intelligent Insulation Monitor

Parameters
Parameters/ModelAIM-M10AIM-M100AIM-M200
Auxiliary powerVoltageAC220V(±10%)DC24V(±25%)
Frequency50/60Hz
Power consumption<5VA< 8VA<3VA
Insulation monitoringInsulation resistance measurement range10~999kΩ
Accuracy0~±10%
Alarm value range50~999kΩ
Response time<2s
Measuring voltage<12V
Measuring current<50uA
Current MonitoringMeasurement value2.1~50A
Alarm value range5~50A
Accuracy5%
Display methodValue displayPercentage displayValue and percentage display
Temperature MonitoringSensorPT100
Measuring range-50~+200℃
Alarm value range0~+200℃
Power output24VDC2WNone
Alarm OutputOutput1 relay2 relay(programmable)2 relay (not programmable)
Contact CapacityAC 250V/3A DC 30V/3A
Communications1 RS485 , Modbus-RTU2 RS485 , Modbus-RTU1 RS485, Modbus-RTU
1 CAN, custom protocol
EnvironmentOperating temperature-10~+50℃
Storage temperature-20~+70℃
Relative humidity5%-95%,No condensation
Altitude≤2500m
Rated impulse voltage/pollution degree4KV/3
EMC & EMRIEC61326-2-4

Features of AIM-M200 Medical Intelligent Insulation Monitor

01

It has the functions of real-time monitoring and fault alarm of the monitored IT system's insulation resistance to ground, transformer load current, and transformer winding temperature;

02

It can be used together with the insulation fault location device, and the fault location can be started remotely when the insulation fault occurs, and the location result can be displayed;

03

It can monitor the disconnection fault of the connection with the system under test, the temperature sensor disconnection fault and the functional grounding wire disconnection fault in real time, and give an alarm indication when the fault occurs.

Diagram of AIM-M200 Medical Intelligent Insulation Monitor

Diagram of AIM-M200 Medical Intelligent Insulation Monitor
Features
Diagram of AIM-M200 Medical Intelligent Insulation Monitor
Features
Diagram of AIM-M200 Medical Intelligent Insulation Monitor
Features
Diagram of AIM-M200 Medical Intelligent Insulation Monitor
Features
Diagram of AIM-M200 Medical Intelligent Insulation Monitor
Features
Diagram of AIM-M200 Medical Intelligent Insulation Monitor
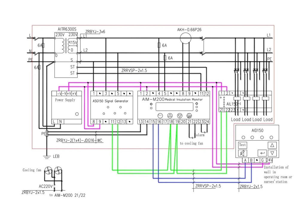
Wiring Instruction
Diagram of AIM-M200 Medical Intelligent Insulation Monitor
Typical Application
Innovation, Efficiency, Unity, Integrity.
Acrel, your reliable energy meter partner. Don't hesitate to contact us!
Contact Us
Related Medical IT Insulation Monitoring System
+8618795636361 michelle.zhou@email.acrel.cn
No. 9 Xincheng Road, Chengjiang Street, Jiangyin City, Jiangsu Province, China.