E-mail

Acrel AITR Series Medical Isolation Transformer

AITR series isolation transformers are used in medical IT systems. The iron core is made of silicon steel sheets imported from Japan, and the loss is very small. The windings are double-insulated and equipped with an electrostatic shielding layer, which reduces the electromagnetic interference between the windings. A PT100 temperature sensor is installed in the wire package to monitor the temperature of the transformer. The whole is treated with vacuum impregnation paint, which increases the mechanical strength and corrosion resistance. The product has good temperature rise performance and low noise.


medical isolation transformer
medical isolation transformer
medical transformers
isolation transformer for medical equipment
Products

Specification of AITR Series Medical Isolation Transformer

Parameters
Rated Capacity
3.15kVA/5kVA/6.3kVA/8kVA/10kVA
Frequency50/60Hz
Rated input voltage230V
The output voltage230V/115V
Inrush current<12In
Leakage Current<200uA
No-load output voltage<235V
No-load output current<3% In
Short-circuit voltage<3% Un
Efficiency>96%
Maximum ambient temperature<40℃
No-load temperature rise<33℃
Full load temperature rise<76℃
Withstand voltage4200V/Min
Insulation ClassH
Noise Level<40dB (A)

Features of AITR Series Medical Isolation Transformer

01

The transformation ratio between the primary and secondary windings is 1:1;


02

The double insulation treatment is adopted between the winding and the winding, and the electrostatic shielding layer is designed;


03

A PT100 temperature sensor is installed in each wire package to monitor the temperature of the isolation transformer;


04

It is used to transfer the TN system into an IT system (ungrounded system) after passing through the isolation transformer.


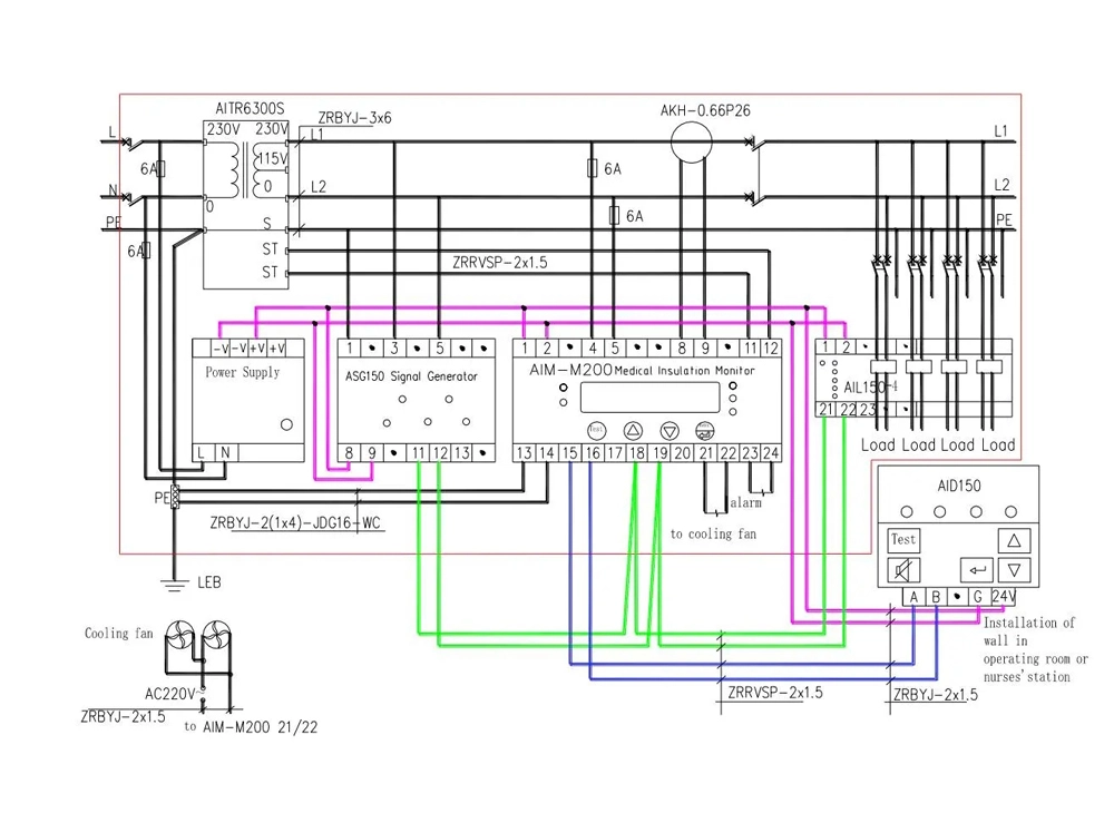
Diagram of AITR Series Medical Isolation Transformer

Diagram of AITR Series Medical Isolation Transformer
Features
Diagram of AITR Series Medical Isolation Transformer
Features
Diagram of AITR Series Medical Isolation Transformer
Features
Diagram of AITR Series Medical Isolation Transformer
Wiring Instruction
Diagram of AITR Series Medical Isolation Transformer
Wiring Instruction
Diagram of AITR Series Medical Isolation Transformer
Typical Application
Innovation, Efficiency, Unity, Integrity.
Acrel, your reliable energy meter partner. Don't hesitate to contact us!
Contact Us
Related Medical IT Insulation Monitoring System
+8618795636361 michelle.zhou@email.acrel.cn
No. 9 Xincheng Road, Chengjiang Street, Jiangyin City, Jiangsu Province, China.