E-mail

Acrel ASG100 Signal Generator

ASG100 signal generator from Acrel features a DC24V auxiliary power, with less than 2VA power consumption. It also includes location signals with a voltage below 25V and a current below 1mA. With fault location capabilities for up to four maximum channels and a response time of less than 2s, this signal generator is excellent for monitoring systems and includes communication via CAN bus with custom protocols. Perfect for your 24V signal generator needs.

0 10 vdc signal generator
0 10 vdc signal generator
0 to 10 volt dc signal generator
24v 4 20ma signal generator
24v signal generator
dc signal generator
Products

Specification of ASG100 Signal Generator

Parameter
Auxiliary powerVoltageDC24V
Power consumption2VA
Monitored systemRated voltage0-242V AC
Frequency45-60HZ
Location signalsLocation voltage<25V
Location Current<1mA
Fault locationMaximum channels4
Response time<2s
CommunicationBusCAN
ProtocolCustom protocol

Diagram of ASG100 Signal Generator

Diagram of ASG100 Signal Generator
Dimension
Diagram of ASG100 Signal Generator
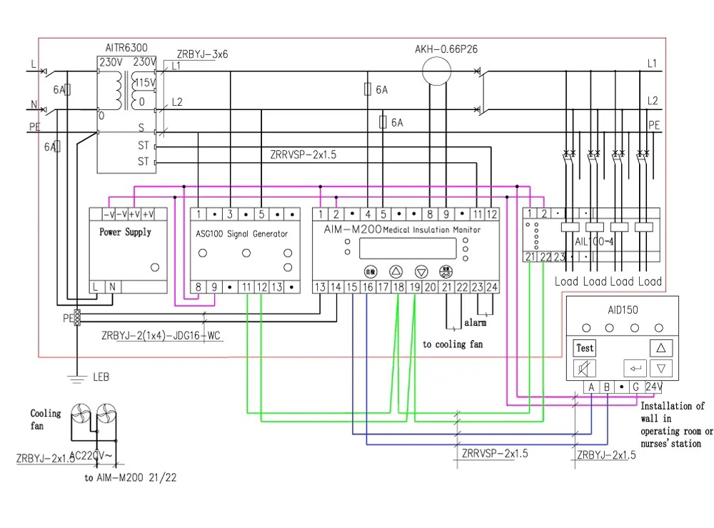
Wiring
Diagram of ASG100 Signal Generator
Typical Connection
Innovation, Efficiency, Unity, Integrity.
Acrel, your reliable energy meter partner. Don't hesitate to contact us!
Contact Us
Related Medical IT Insulation Monitoring System
+8618795636361 michelle.zhou@email.acrel.cn
No. 9 Xincheng Road, Chengjiang Street, Jiangyin City, Jiangsu Province, China.